250x250
Notice
Recent Posts
Recent Comments
Link
| 일 | 월 | 화 | 수 | 목 | 금 | 토 |
|---|---|---|---|---|---|---|
| 1 | 2 | 3 | ||||
| 4 | 5 | 6 | 7 | 8 | 9 | 10 |
| 11 | 12 | 13 | 14 | 15 | 16 | 17 |
| 18 | 19 | 20 | 21 | 22 | 23 | 24 |
| 25 | 26 | 27 | 28 | 29 | 30 | 31 |
Tags
- 개발자
- 자바스크립트
- hover
- xcode
- button
- HTML
- react
- 프론트엔드
- 비전공자
- keyframes
- 애니메이션
- html5
- MAC
- css3
- jQuery
- php
- SWIFT
- Animation
- image
- effect
- javascript
- ipad
- iPhone
- 풀스택
- iOS 개발자
- 비전공 개발자
- CSS
- front-end
- 백엔드
- IOS
Archives
- Today
- Total
비전공자 개발일기
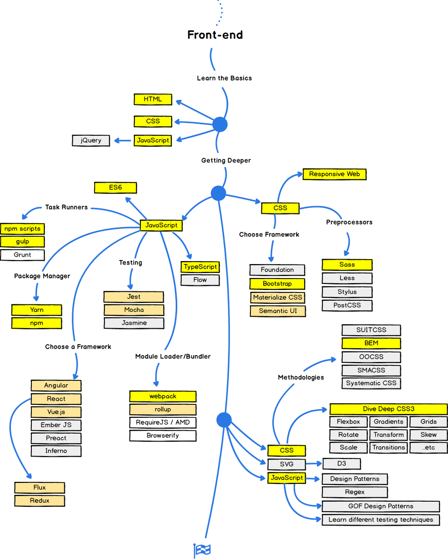
Front-end Road map 본문
728x90
SMALL

728x90
LIST
'기타' 카테고리의 다른 글
| JAVASCRIPT CODINGTEST 주의 사항 (0) | 2021.08.28 |
|---|---|
| Rank of Programming Language (0) | 2021.08.21 |
| 용어 정리 (0) | 2021.08.19 |
| Back-end Road map (0) | 2021.08.18 |
| 공부용 자료 사이트 정리 (0) | 2021.08.06 |